20
年(nián)專注PC闆材行(xíng)業(yè)

訂購(gòu)咨詢歡迎撥打:
15986080037/13690708961
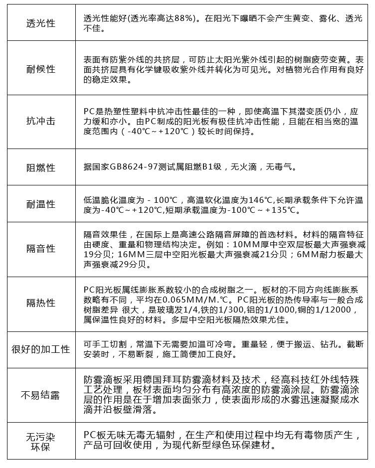
佛山市華廈陽光建材有限公司專業(yè)PC雨(yǔ)棚材料 :PC陽光(guāng)闆、PC耐力闆,PC波浪瓦,PC顆粒闆,PC磨砂闆,PC晶亮(liàng)陽光(guāng)闆以及各種塑料®®¥←闆材的(de)成型加工(gōng)。産品完×≈¶≤全采用(yòng)世界知(zhī)名廠(chǎng↑★₹)商進口原料生(shēng)産,經國(guó)家(jiā)化(huà)學建σ₽π材質量監督檢測中心檢驗,各項指标均優良。擁有(yǒu)16年(nián)PC生(shēng)産經驗及大(dà)型工(gōng)程經驗。


詳細報(bào)價以及訂購(gòu)咨詢歡迎撥®®∑₹打:15986080037/13690708961















































網站(zhàn)地(dì)圖



